招生热线
13391212768
>>
对于许多上海的初三家长来说,中考的紧张氛围不亚于高考。看着孩子每天挑灯夜战,你是否也在思考:除了拼文化课裸分,还有没有一条更广阔的道路?
答案是肯定的。随着上海新中考政策的深入实施,美术特色高中及艺术骨干生培养已成为一条成熟的升学路径 。今天,我们就来深度解析上海美术中考的政策红利,并揭秘为何历届家长都说:考美术高中,首选悲鸿美校!
在很多家长的固有观念里,学美术是“走捷径”,甚至认为是成绩不好才去学美术。其实不然,当下的上海美术中考,是一条兼顾兴趣培养与升学择优的“双优赛道”。
“一条龙”布局,升学有保障
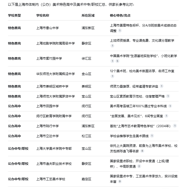
根据上海市教委的布局,像香山中学、紫竹园中学等特色高中被纳入学校艺术“一条龙”人才培养体系。这意味着这些学校在全区乃至全市范围内享有自主招生权限,为有美术特长的学生提供了宝贵的升学名额 。
录取分数线“真香”
我们来看一组真实数据。2025年,上海戏剧学院附属高级中学(艺术班)在统一招生录取中的最低分数线为599.5分(青浦区)和620.5分(虹口区)。
这是什么概念?相比于动辄680+甚至700+的市重点高中,通过美术特长走特色高中,相当于为孩子的高中入学提供了强有力的保障。既能继续文化课学习,又能发挥美术专长,三年后通过美术高考冲击名校,这条路显然更具竞争力。

对于即将面临中考的初中生来说,以下几所学校是你必须关注的“梦中情校”:
1. 上戏附中(上海戏剧学院附属高级中学)
特点:艺术班的专业老师由上海戏剧学院的师资担任,专业且免费。学校文化课实行分层教学,专业课安排在周三下午及周日,完全不占用核心文化课时间 。
报考:全市招生,需通过学校的艺术专业测试(2025年测试内容为素描)。
2. 香山中学
特点:浦东新区的老牌美术特色完中,上海市特色高中。2025年面向全区招收200名区级艺术骨干学生,规模庞大 。
录取要求:专业能力测试通过后,学业考试成绩仅需不低于当年度公办普通高中最低投档控制分数线上80分即可录取,相当于享受了实实在在的“优惠” 。
3. 紫竹园中学
特点:徐汇区的美术特色高中,被家长称为“街道艺术馆”。最吸引人的一点是,90%以上的学生在入学前都是美术零基础 -3。学校拥有5间天光画室,与中国美术学院等高校合作课程,从零开始培养,升学成绩斐然 。
报考:需参加自招,考核内容偏向创作,考验学生的艺术感知力 。
4. 特别关注:上海戏剧学院附属戏曲学校(上戏附中)
特点:这是很多家长容易忽略的宝藏学校。作为中等职业学校(附中),它最大的优势是:无需中考成绩! 对于文化课成绩暂时不占优势但专业能力强的孩子,这是一条可以避开中考分流,直接进入专业艺术殿堂的路径 。
面对如此诱人的升学政策,家长最大的焦虑变成了:“我的孩子零基础,能考上吗?”“专业课怎么练才能通过选拔?”
这就是为什么,在上海美术中考圈,流传着这样一句话:“考名校美术班,必到悲鸿美校。”
1. 懂政策,更懂考题
悲鸿美校深耕上海美术教育多年,对各校的招生“口味”了如指掌。无论是香山中学注重的“创作”能力,还是上戏附中考核的“素描”功底,悲鸿美校的课程体系都做到了精准对接 。
2. 历年战绩:接近100%的通过神话
数据是最有力的证明。根据悲鸿美校的办学成果显示,针对上述院校(上戏附中、紫竹园、香山中学、上海戏曲学校等)的考前培训班,历年通过率接近100% 。
这意味着,只要进入悲鸿美校的针对班型,就等于半只脚踏进了名校的大门。无数曾经的美术“小白”,在这里通过几个月的集训,成功逆袭,拿到了心仪高中的录取通知书。
3. 顶配师资,保驾护航
成绩的背后是强大的师资团队。悲鸿美校由上海市特级教师陈熙强领衔,执行校长李稳博更是东华大学硕士毕业、上海徐悲鸿艺术协会艺术教育部主任。教学团队由毕业于清华美院、中国美院、上海戏剧学院等名校的全职老师组成,10年以上教龄的老师比比皆是。这样的配置,在美术中考培训领域堪称“顶配”。
中考是孩子人生的第一个分水岭。作为家长,我们的责任不是替孩子考试,而是在关键的岔路口,帮他们找到那条最适合、最顺畅的通道。
如果你发现孩子喜欢涂涂画画,或者在文化课学习中略感吃力,不妨换个思路。
选择悲鸿美校,就是选择了一条由名师指路、用数据说话的“直通”车道。
2026年美术中考集训班现已开启预报名!
零基础?没关系!
想考香山、上戏附中?来这里!
【悲鸿美校】
因为专注,所以专业;因为专业,所以卓越。
让每一份热爱,都通向名校!
杨浦总校报名咨询:
133-9121-2768 李老师
松江校区报名咨询:
189-1812-9952 王老师
版权所有 Copyright © 2007-2018 徐悲鸿艺术教育. All Rights Reserved.
